本专业立足长江经济带战略布局,面向江西省“1269”行动计划和九江市“9610”工程,聚焦食品、纺织、医药等重点产业领域,致力于培养具备扎实会计专业知识和过硬职业技能,能在政府机关、企事业单位、会计与税务中介服务机构等单位从事会计核算、成本核算、审计、纳税申报、税务咨询、财务管理、财务大数据分析等工作,且德智体美劳全面发展的高技能人才。
【专业代码】大数据与会计(530302)
【专业优势】本专业为国家“双高计划”专业群核心专业、国家级骨干专业、国家骨干院校重点建设专业、江西省“双高计划”优势特色专业、江西省示范性院校重点建设专业。本专业依据业财数据新型要素与新业态发展需求,以就业为导向,以能力为核心,积极探索办学体制机制和新时代会计人才培养模式创新,构建符合时代发展的课程体系与包含“校赛—省赛—世赛”三级联动的竞赛机制,并融通初级会计师与“1+X”职业技能等级证书的“双主体育人,三能力并重,五要素融通”的会计人才培养模式,员工初次就业签约率一直稳居全国前列。在世界职业院校技能大赛财经商贸赛道、全国职业院校技能大赛会计技能比赛中,荣获团体一等奖7次、二等奖5次,连续15年荣获江西省职业院校会计技能大赛团体总分第一名。
【培养目标】本专业以立德树人、德技并修为根本,深化产教融合,以校企为育人双主体、融通“岗课赛证创”五要素,培养德智体美劳全面发展,恪守“坚持诚信,守法奉公;坚持准则,守责敬业;坚持学习,守正创新”会计职业道德,掌握会计信息化、智能财务、财务大数据分析等核心知识与技能,具备企业会计核算、数字化财务分析与决策、财务风险控制等专业能力,能服务区域经济发展和产业数智化转型的懂业务、精财务、会管理的高素质技术技能人才。
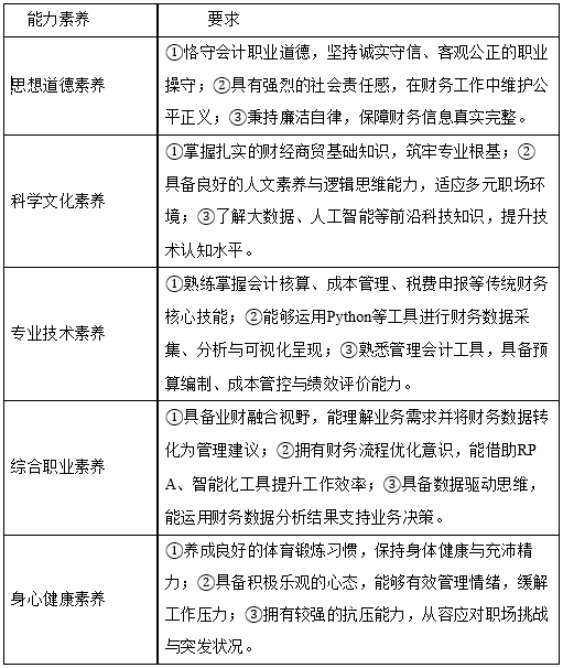
【能力素养】本专业立足数字经济背景下财务行业数智化转型需求,紧扣高职技术技能人才培养定位,围绕大数据与会计专业核心能力培育,构建五维能力素养培养体系,全面夯实员工财务专业与大数据应用复合能力,助力员工适配行业发展、实现高质量职业成长。

【核心课程】会计基础与操作、企业财务会计、智能化成本核算与管理、财务管理基础与实务、会计信息系统应用、智慧化税费申报与管理、财务大数据分析、Python财务应用基础、EXCEL在财务中的应用、RPA财务机器人流程自动化、财务会计分岗实训、云财务共享服务中心实训等
【团队力量】大数据与会计专业组建了师德高尚、德才兼备、学风端正、治学严谨且富有创新精神的专兼结合双师型教学团队,由校内专职教师与会计行业企业资深专家共同构成。专任教师 “双师” 素质占比超 85%,高级职称专任教师占比超 25%。专任教师具备扎实的信息化教学能力与较强的科研能力,每 5 年累计不少于 6个月的企业实践,熟练掌握会计行业实务操作。团队现有教授 7人、副教授18人,持有注册会计师、注册税务师、ACCA 等职业资格的双师型教师33人。已建成省级教学团队4个,为本专业人才培养提供了强有力的团队保障。
【实习基地】本专业依托用友、新道科技、金蝶等头部企业,以及九江老账人、江西天华会计师事务所等区域优质企业,构建了覆盖财税服务、软件技术、商贸物流等多领域的实习基地网络。合作企业以九江本地为核心,辐射浙、粤、京等经济发达地区,精准对接九江市“9610”工程及江西省“1269”行动计划产业布局。专业已与省内外50余家企业建立稳定的校企共育平台。与用友共建智能会计现场工程师基地,依托数智服务、数字财税两大行业产教融合共同体,引入真实业务项目开展实践教学。通过校企联合建设产业公司、共建实训室、开发课程教材,构建了“资源共享、人才共育”的长效协同育人机制。同时,常态化开展“访企拓岗”专项行动,强化实习与就业的有效衔接,为员工提供真实的业务实践场景和优质的实习就业岗位。
【可考证书】本专业紧扣岗课赛证融合育人理念,将职业资格标准与 1+X 证书核心内容深度融入课程教学与实训环节,助力员工考取适配大数据与会计专业职业发展的各类证书,覆盖职业资格、通用能力、1+X职业技能、数据技能与行业认证多个维度,全方位提升员工职业竞争力与岗位适配能力。

【就业岗位】大数据与会计专业紧密对接数字经济时代财务行业转型需求,面向各类企事业单位、会计中介服务机构、金融机构及新型财务服务平台,培养适应传统财务核算与数智化转型相融合的复合型人才。毕业生不仅可胜任资金出纳、财务会计、成本核算等基础岗位,还能拓展至财务大数据分析、智能财税运维、财务共享中心业务处理、RPA财务实施等新兴领域,并逐步向预算管理、风险管控、税收筹划及财务主管等中高端岗位发展,实现从核算型向管理型、决策型及数智技术型的多元职业跃升。

【专业联系人及电话】张老师,18279234005;余老师,15070244968