最靠谱的十大足球平台-体育外网十大平台app
集团首页
数智服务共同体
首页
关于我们
最靠谱的十大足球平台简介
专业设置
人才培养
团队队伍
现任领导
会院视频
新闻中心
最靠谱的十大足球平台新闻
党建新闻
团学新闻
教工之家
科研通知
教学成果
员工之家
技能强化
素质提升
实习实训
团学活动
党建园地
理论学习
双带头人
产教融合
行业产教共同体
现场工程师
职业发展
就业指导
招聘信息
迎新工作
访企拓岗
员工风采
历届员工风采
首页
关于我们
最靠谱的十大足球平台简介
专业设置
人才培养
团队队伍
现任领导
会院视频
新闻中心
最靠谱的十大足球平台新闻
党建新闻
团学新闻
教工之家
科研通知
教学成果
员工之家
技能强化
素质提升
实习实训
团学活动
党建园地
理论学习
双带头人
产教融合
行业产教共同体
现场工程师
职业发展
就业指导
招聘信息
迎新工作
访企拓岗
员工风采
历届员工风采
关于我们
最靠谱的十大足球平台简介
专业设置
人才培养
团队队伍
现任领导
会院视频
人才培养
当前位置:
首页
>
关于我们
>
人才培养
>
正文
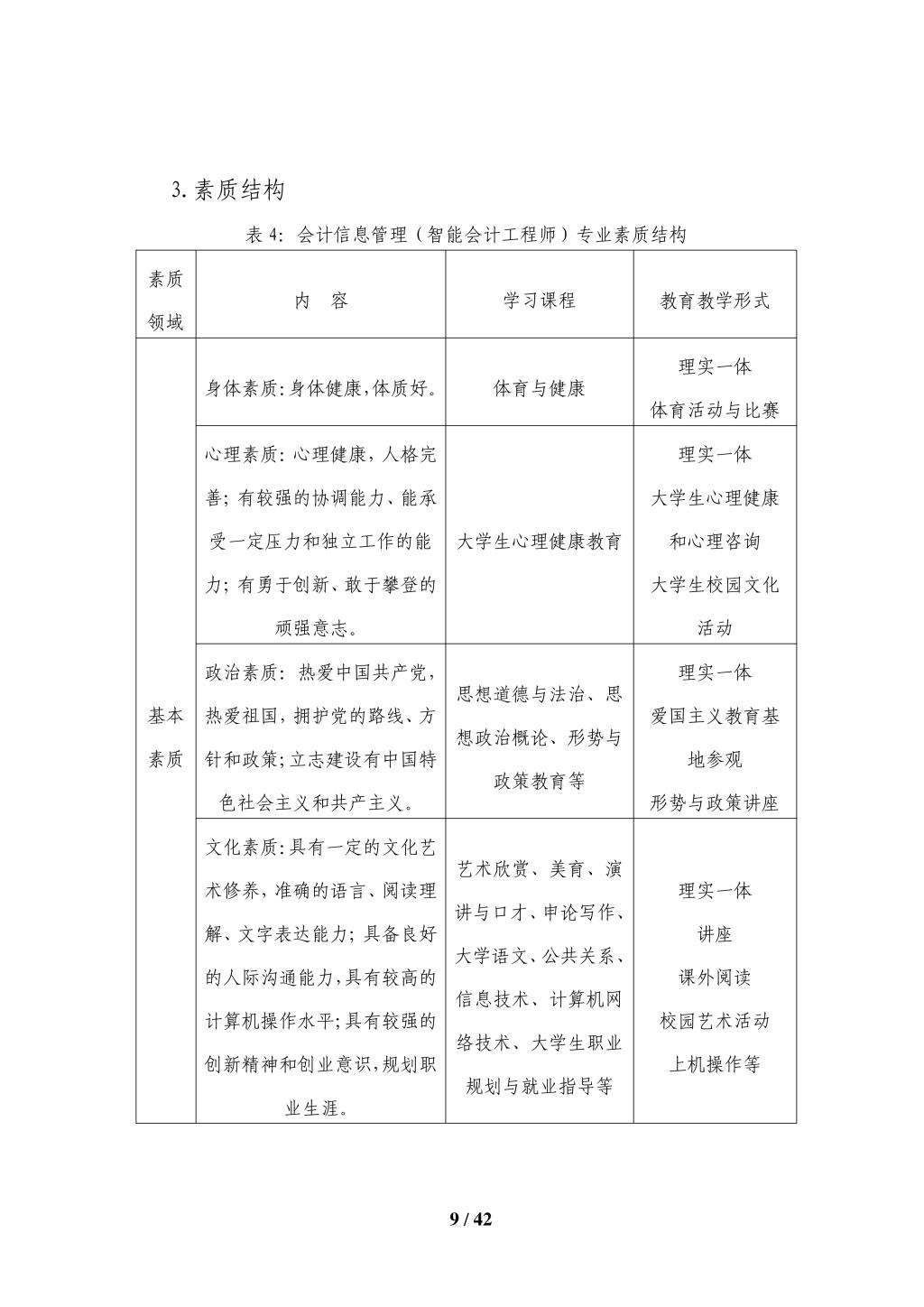
2025级会计信息管理(智能会计工程师)专业人才培养方案(三年制)
信息来源:
发布日期:2025-07-15
上一条:
2025级大数据与会计专业人才培养方案
下一条:
2025级会计信息管理专业人才培养方案(两年制)